研办 发表于: 2015-11-02 15:39 点击:1461
时间:2015-11-04 10:00
地点:南区经信C109
一、企业简介
千喜鹤集团成立于1993年,是集后勤社会化保障、餐饮服务、餐饮咨询、社区便利、肉食品工业、商业地产、互联网金融、粮油果品贸易、职业技术教育为一体的大型股份制企业,下属22个全资子公司,职工总数6万余人,资产规模93亿元,是“中国人民解放军饮食社会化保障龙头企业”,是“中国团餐第一品牌”,是“北京2008年奥运会冷鲜猪肉及猪肉制品独家供应商”,是“中国名牌”产品生产企业。2015年召开的中国餐饮产业大会上,千喜鹤被评选为全国餐饮第二名。
千喜鹤集团创投系是集团董事会直属的创新型投资团队,主要依靠千喜鹤智云塾先进思想全面统领,以产品和模式的整合创新为工作核心,以董事长“天才过剩”育人理念为指导,以全国快速布局为依托,全面整合国内智力、资本及商业地产为定位,确保实现2020年全国2000家单店的发展目标。现旗下共三大事业部,分别为:
团餐事业部:现已在北京、天津、上海、江苏、广东、四川、重庆、河北、河南、山东、山西、陕西等30多个省、直辖市、自治区设立了150余个管理区,承担了全军3/4的军事院校、3/5的武警院校和1200余家大型企业、地方院校、政府机关、及医院等300多万人的饮食社会化保障。未来5年,团餐事业部将新增150个管理区,届时团餐事业部管理区总数将达到300个。
快餐事业部:现有品牌共计30个,包括自有品牌:比卡兹、麦卡玆、九千城、原麦味道、三千尚品等15个;加盟品牌:玛格利塔、三顾冒菜、杨国福、悦食烘焙、英伦时光、BBQ、武味周、袁师傅肉夹馍等15个。产品系列丰富多元,涵盖中西各大主流餐饮业态。
网餐事业部:以北京为中心,以白领阶层为目标客户群体,以提供绿色健康、方便快捷的工作套餐为宗旨。目前已在北京设立多个中央厨房和配餐中心,提供绿色健康、方便快捷的工作套餐,打造以“三两好米,三两好肉,四两好菜,25克金龙鱼油”为核心优势的健康、绿色、娱乐化网络订餐平台。
二、招聘岗位与要求
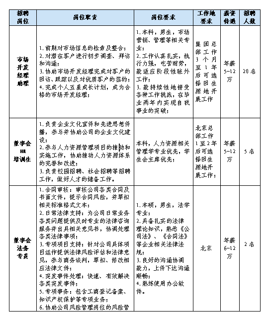
(一)岗位信息


(二)福利待遇
1、薪资组成:基本工资+绩效考核+学业补助+各种激励及补贴。
2、公司提供住宿,每月享受话费报销、交通补助/报销,每年2-4次周探亲假并报销路费。
3、学业补助:
① 学校类别补助标准:
“985”、“211”国家重点扶持院校——补助500元/月;
省重点院校——补助300元/月。
② 职务级别补助标准:
校学生会主席——补助1500元/月;
校学生会副主席/院学生会主席——补助1000元/月;
校学生会部长/院学生会副主席——补助500元/月;
校学生会副部长/院学生会部长/班长——补助300元/月。
③ 党员补助标准:
正式党员——补助200元/月。
④ 学业补助标准及要求:
以上补助标准均针对本科院校毕业生;
各补助标准均须校团委开具盖章证明方可发放;
以上补助期限为九个月;
以上各标准中各级社团干部降一级享受补助标准;
以上标准均为工作满两年发放50%,第三年发放剩余50%。
对于往届毕业生,根据公司用人要求,可酌情放宽录用标准,欢迎广大师生互相传告。
4、人事管理:
①毕业前签订就业协议,并办理档案、户口迁移;
②入职后签订劳动合同,并办理社会保险。
公司提供毕业前实习机会,欢迎广大同学来千喜鹤集团安排实习。
三、招聘流程
简历投递方式包括:方 式1:请扫右方二维码进行在线简历投递;
方 式2:请输入以下网址进入集团官网进行在线简历投递;
官网地址:
方 式3:请填写简历(见附件1)投递至[email protected]
注:1.参加校园宣讲会时须携带纸质版简历现场投递
2.在线简历投递后,请同学们务必关注宣讲会的时间地点,准时参加
本次招聘将同步进行在线性格测评。请扫右方二维码或者输入以下网址进行性格测评。
链 接://www.sojump.com/jq/5854867.aspx
(注:同一电脑/手机用户最多只可填写一次)
四、咨询电话:
招聘区域 |
区域负责人 |
联系方式 |
桂、粤、闽、贵、滇、新、豫、皖 |
史部长 |
13381032003 |
津、冀、鲁、晋、川、黑、吉、辽 |
廖部长 |
18600781236 |
湘、鄂、闽、赣、浙、苏 |
张部长 |
18600749566 |
京、蒙 |
吴部长 |
15540936464 |
千喜鹤集团创投系人力资源与宣传部