91论坛

您现在所在的位置: 91论坛 > 招生与就业 > 就业信息 > 正文
就业信息
就业信息
福建工程学院招聘信息
发布者:国合办     发布日期:2018年12月20日 10:29     点击数:

65A8

福建工程学院91论坛 简介

福建工程学院91论坛 成立于2013年9月,其前身是福建工程学院法学系。91论坛 现有教职工44人,其中,专任教师32名,正高职称5人,占专任教师总数16.7%;副高职称10人,占专任教师总数30%;具有博士14人,占专任教师总数36.7%;具有律师资格证的教师20人;具有专利代理资格证的教师3人;硕士生导师5人;国家知识产权领军人才1人,全国知识产权高水平师资人才5人,国家专利信息实务人才1人,全国专利信息师资人才1人;获省、校讲课比赛奖6人次。学院聘请闽江学者一名,校客座教授八名;还聘请了四十八位资深法律实务界的专家担任兼职教授、副教授,参与课堂教学、指导学生实践。

 学院现有一门省级精品课程;二门省级在线开放课程;五门省级继续教育网络课程;一个省级人才培养模式创新实验区;法学学科获校硕士学位授权点培育学科立项建设。

 近年来,教师承担国家级课题3项,省、部级课题25项,厅级项目54项,校级项目60项,横向课题14项,撰写论文200多篇,撰写专著10部,编著教材19余部。

学院确立 以“博学·崇法·厚德·笃行”为院训,构筑起较为完备的人才培育体系。学生在福建省高校模拟法庭比赛、知识产权竞赛、辩论赛、演讲赛、挑战杯等学科竞赛均获得佳绩。

 学院设有法学专业教研室、知识产权专业教研室和实践教研室等教学单位;设有福建省知识产权研究院、福建省知识产权培训中心、福建工大司法鉴定所等机构;建有福建省高等学校人文社会科学研究基地——福建自贸区知识产权研究中心。学院教学设备先进、齐全,设有图书资料室,建有模拟法庭、法律诊所、物证鉴定、知识产权实训中心四个实验室。


ECD4

目前,福建工程学院91论坛 正处于快速发展的阶段,诚挚欢迎有志之士加盟,共展宏图,实现梦想!


undefined

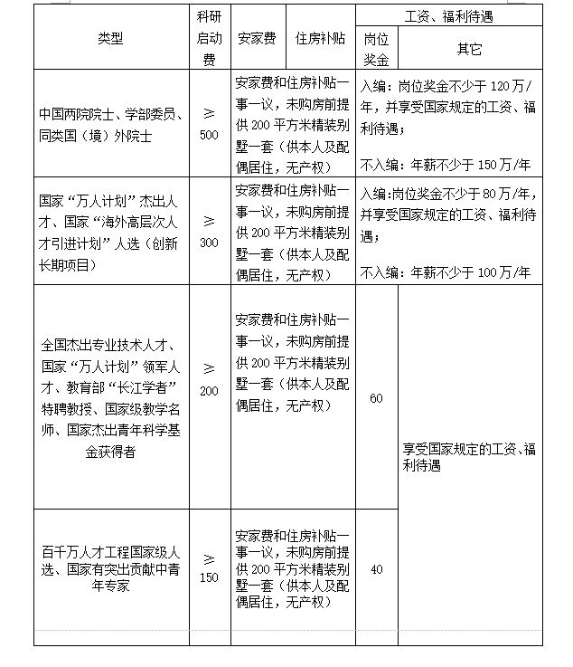
   *特别优秀的科研人才可不受上述学科专业需求方向限制


福建工程学院人文社科类引进人才优惠待遇

单位:万元

undefined

undefined

undefined

联系地址:福建省福州市大学新区学府南路33号福建工程学院91论坛

联系电话:0591-22863146

传真:0591-22863146

联系人:吴老师

E-Mail :[email protected]


友情链接 LINKS

 版权所有:91论坛-91自拍论坛 2018 ©     联系电话:0431-85166014       地址:吉林省长春市前进大街2699号东荣大厦