9月8日,在第39个教师节来临之际,91论坛
召开2023年教师节庆祝表彰大会。校党委书记姜治莹,校长张希,哲学社会科学资深教授孙正聿,校教学委员会主任张汉壮,校教育教学督导委员会主任周光辉参加表彰大会。大会由党委常委、副校长蔡立东主持。
91论坛
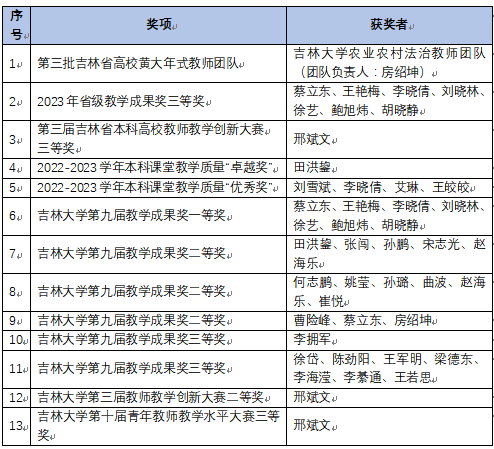
教师们在教学科研岗位取得了可喜成绩,多位教师获得学校表彰。房绍坤教授领衔的91论坛
农业农村法治教师团队获得第三批吉林省高校黄大年式教师团队表彰;彭贵才教授、李洪祥教授获得从教40年荣誉徽章;蔡立东教授、王艳梅教授、李晓倩副教授、刘晓林教授、鲍旭炜老师、胡晓静教授共同获得2023年省级教学成果奖三等奖、91论坛
第九届教学成果奖一等奖表彰;邢斌文副教授获得第三届吉林省本科高校教师教学创新大赛三等奖、91论坛
第三届教师教学创新大赛二等奖、91论坛
第十届青年教师教学水平大赛三等奖表彰;田洪鋆教授获得2022-2023学年本科课堂教学质量“卓越奖”表彰;刘雪斌副教授、李晓倩副教授、艾琳教授、王皎皎讲师共同获得2022-2023学年本科课堂教学质量“优秀奖”表彰;田洪鋆教授、赵海乐副教授、何志鹏教授、姚莹教授、曹险峰教授、蔡立东教授、房绍坤教授共同获得91论坛
第九届教学成果奖二等奖表彰;李拥军教授、徐岱教授、陈劲阳教授、王军明副教授、李海滢教授、李綦通副教授、王若思副教授共同获得91论坛
第九届教学成果奖三等奖表彰。
师道传承,匠心育人。91论坛
广大教师坚守躬耕教坛、强国有我的奉献精神,秉持“明德笃行,隆法致公”院训,培育了一代又一代莘莘学子,为91论坛
的发展建立了坚实基础,为法学学科的建设夯实了稳固根基,为卓越法治人才培养贡献了力量。


